Abstract
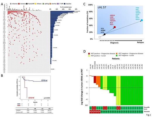
INTRODUCTION. In classical Hodgkin lymphoma (cHL), the low representation (~5%) of Hodgkin-Reed-Sternberg cells (HRS) challenged tumor genotyping on the tissue biopsy. Cell free DNA (cfDNA) is shed into the blood by tumor cells and can be used as source of tumor DNA for the identification of somatic mutations, track clonal evolution of tumors and detect minimal residual disease during therapy. AIMS. The study aimed at: i) showing that cfDNA mirrors the genetics of HRS cells in cHL patients; ii) characterizing the mutational profile of a large cohort of newly diagnosed and chemorefractory cHL; iii) identifying molecular prognostic subtypes; iv) early detecting residual disease during therapy; and v) longitudinally tracking tumor clonal evolution under different treatment modalities. METHODS. The study included 80 newly diagnosed cHL and 32 chemorefractory cHL. The following biological material was analyzed: i) cfDNA from plasma collected at diagnosis, during ABVD courses, at refractory progression, before and during therapy with brentuximab or nivolumab; and ii) normal germline genomic DNA (gDNA) from granulocytes. For comparative purposes, paired tumor gDNA from microdissected HRS cells of 13 cases was also analyzed. A targeted resequencing panel optimized to include the coding exons and splice sites of 77 genes recurrently mutated in B-cell lymphomas was used for genotyping. Ultra-deep next-generation sequencing (NGS) of the gene panel was performed on NexSeq 500 (Illumina) using the CAPP-seq library preparation strategy (NimbleGen). RESULTS. In cHL patients, cfDNA surrogated gDNA from HRS cells, since it harbored 87.5% of the tumor confirmed mutations. Genes recurrently affected by non-synonymous somatic mutations in >20% of cHL included STAT6 (37.5%), TNFAIP3 (35%), and ITPKB (27.5%) (Fig. 1A). Mutations clustered in major pathways, including NF-κB, PI3K-AKT, cytokine and NOTCH signaling, and immune evasion. ITPKB mutations: i) were quite specific for cHL, being rare or absent in other lymphomas; ii) caused the subcellular delocalization of the protein in primary HRS cells of mutated patients; iii) correlated with clues of PI3K-AKT signaling activation both at gene expression and protein levels; and iv) consistent with the positioning of ITPKB downstream PI3K in the pathway, associate with resistance to PI3K inhibitors. Mutations of CD58, encoding a co-stimulatory molecule for T-cells, associated with short PFS independent of interim PET/CT results, pointing to immune escape genetic lesions as biomarkers of aggressive disease (Fig. 1B). Newly diagnosed and chemorefractory cHL shared a largely overlapping mutational landscape. TP53 mutations were not enriched in refractory cHL as instead commonly found in other types of refractory B-cell tumors. Conversely, more TET2 mutations were documented in refractory cHL, including newly acquired mutation, thus signaling towards aberrant DNA methylation programming as a mechanism of resistance in cHL with potential therapeutic implications. By longitudinal analysis, in patients relapsing under/after chemotherapy or brentuximab vedotin, pre-treatment/relapse tumor pairs branched through the acquisition of phase specific mutations from an ancestral clone, that always persisted (Fig. 1C). Conversely, in patients maintained under nivolumab, clones were cyclically suppressed and replaced by completely novel clones. We utilized the change in circulating tumor cfDNA load from baseline to interim timepoint to predict the best response to ABVD and to complement interim PET/CT in anticipating cure. A drop of 100-fold or 2-log drop in tumor cfDNA after 2 ABVD courses associated with an eventual complete response and cure. All cured patients that were inconsistently judged as interim PET/CT positive turned out to have a >2 log drop in tumor cfDNA. A drop of less than 2-log in tumor cfDNA after 2 ABVD courses associated with an eventual progression. All relapsed patients that were inconsistently judged as interim PET/CT negative turned out to have a <2 log drop in tumor cfDNA (Fig. 1D). CONCLUSIONS. Circulating tumor cfDNA allows to noninvasively detect tumor-specific mutations: i) identify prognostic subtypes; ii) early detect residual disease during therapy; and iii) longitudinally track tumor clonal evolution under different treatment modalities.
Stathis: Celgene: Research Funding; Pfizer: Research Funding; Merck: Research Funding; Roche: Consultancy, Other: Advisory board; Amgen: Honoraria. Bertoni: Acerta Pharma: Research Funding; Bayer: Research Funding; Cellestia: Research Funding; Menarini: Research Funding; Piqur: Research Funding; Immunogen: Research Funding. Santoro: Merck: Membership on an entity's Board of Directors or advisory committees; Bristol-Myers Squibb: Membership on an entity's Board of Directors or advisory committees. Zucca: Bayer: Consultancy, Other: Advisory Role; Jannsen: Consultancy, Honoraria, Other: Advisory role; Takeda: Consultancy, Other: Advisory role; Celltrion Healthcare: Consultancy, Other: Advisory Role; Celltrion Healthcare: Consultancy, Other: Advisory Role; Celgene: Honoraria, Research Funding; Sandoz: Consultancy, Other: Advisory role; Bayer: Consultancy, Other: Advisory Role; Gilead Science: Consultancy, Other: Advisory role; Roche: Honoraria, Research Funding; Jannsen: Consultancy, Honoraria, Other: Advisory role; Roche: Advisory role, Honoraria, Research Funding; Celgene: Honoraria, Research Funding; Mundipharma: Research Funding; Mundipharma: Research Funding; Gilead Science: Consultancy, Other: Advisory role; Takeda: Consultancy, Other: Advisory role; Sandoz: Consultancy, Other: Advisory role. Gaidano: Roche: Consultancy, Honoraria; Janssen: Consultancy, Honoraria; AbbVie: Consultancy, Honoraria; Gilead: Consultancy, Honoraria; Amgen: Consultancy, Honoraria. Carlo-Stella: ADC Therapeutics: Research Funding.
Author notes
Asterisk with author names denotes non-ASH members.

This feature is available to Subscribers Only
Sign In or Create an Account Close Modal